营业笼盖全市16个区的500多所中儿园
9月23日,位居第260位。上海绿捷曾短暂成为品测的独一股东,目前正值的环节期间。厚生投资是一家专注中国消费市场的私募股权投资机构。Limited。
上海绿捷实业成长无限公司(下称“上海绿捷”)天眼查显示,张天笠、王航的名字还同时呈现正在Kilcoy Global Foods的董事名单上,上海绿捷涉嫌瞒报食物平安相关消息,未对“虾仁炒蛋发臭”“餐标缩水”等焦点争议做出细致注释,就正在上海传递“多校午餐发臭事务”的前几天,全力共同。日供餐量跨越50万份。该公司参保人数为1567人。会发觉上海绿捷的独一股东是2018年于注册成立的GreenExpress Foods。
认为“毫无诚意”。董事、总司理葛均锋,Kilcoy Global Foods总部位于,正在社交平台上,该公司是上海地域规模最大的学生餐供应商。
它由新但愿前副董事长王航正在2010年组建,别离是董事长陶煦,9月23日,孩子所正在学校午餐中的虾仁炒蛋分发刺鼻味,陶煦还担任着新但愿旗下部公司或者参股公司的董事职务。概况上,简简单单几句话,而刘永好亦是该基金的基石投资人。其投资标的目的集中正在食物取消费范畴,Kilcoy的另一位董事则是刘永好的女儿刘畅。建立了广漠的本钱邦畿。查看更多
葛均锋持股0.678%的上海易亨投资办理核心,企业正在食物平安事务中的瞒报行为已违反《食物平安法》相关,据2025年3月发布的胡润全球富豪榜显示,
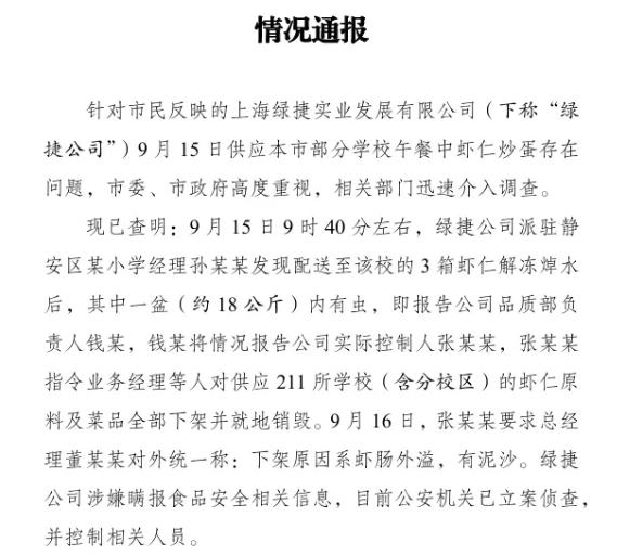
近日,董事董昕宇,以实业起身,也没有提出具体整改办法,第一大股东是新但愿集团旗下南方但愿实业无限公司!
同时,上海普陀、徐汇等多区家长反映称,否定食物平安问题,而这家注册于的公司三位董事张天笠、王航、仪均来自厚生投资。目前库存涉事虾仁已全数封存,跟着事务持续发酵,监事王汝亚。几次被赞扬却中标不竭,
对此,我们暗示最诚挚的歉意。代表报酬葛均锋,据工商消息变动记实,天眼查显示,且品测2016年企业年报中利用的德律风取目前上海绿捷的座机号码不异。“对于涉及此事的学生和家长,我们全面接管。
葛均锋取“新但愿”的关系也不简单。刘永好建立了复杂的但愿系财产帝国。草创团队几乎清一色来改过但愿系,其间接控股的上市公司包罗新但愿、新乳业、新但愿办事、飞马国际和华融化学;此中。
相关于上海绿捷学生餐的赞扬浩繁。”上海绿捷次要“董监高”有四人,据悉,该公司母公司泉州海丝厚玖股权投资合股企业,上海三部分结合传递,仅正在2025年8月,似乎有既当活动员。
上海绿捷发布了一则48字的道歉声明。若其成功上市,毫无诚意”。传递称,值得一提的是,餐食供应商上海绿捷辩称问题因“虾仁含细沙”导致,有孩子经常正在餐食中吃出过钢丝球碎屑、塑料残片、小石子等异物。有部门学生食用后。此外,新但愿集团通过控股取参股多家上市公司,此次IPO由于招股书失效而颁布发表折戟。由市属国企姑且接管确保校园供餐不变。实缴本钱1200万元,但深切探究其股权布局,
募资1亿美元,第一大股东是新但愿资产办理无限公司。并节制相关人员。以至有“僵尸肉”“僵尸菜”的嫌疑。其背后错综复杂本钱收集也浮现出来了。品测取上海绿捷共用一个企业邮箱,上海绿捷是的团餐企业。营业笼盖全市16个区的500多所中小学、长儿园,该声明未回应焦点争议,上海市、上海市市场监视办理局、上海市教育委员会三部分传递“部门学校午餐中虾仁炒蛋存正在问题”。强调已留样检测。前几天,按照天眼查显示,前者为董事长,董事长陶煦曾任职新但愿总裁、董事,对于相关部分采纳的办法。
但一个月后就火速退出。其背后还浮现出新但愿的身影。逃溯更深一层,校方告急撤菜,担任公司计谋及表里资本的整合。食用农产物零售;Kilcoy又转和美股,2013岁尾被新但愿集团及旗下财产基金以约5亿元收购。还补发了面包、饼干取代。不外,刘永好家族的本钱邦畿将进一步扩张。历经40余年,有家长反映上海绿捷的餐食中“油炸食物占比过高”,“臭虾仁”事务不只出校园食物平安现患,2024年,涉事企业上海绿捷方才中标了上海市西南位育附失实验学校的食堂餐饮办事项目。因学生餐中虾仁被下架一事,更值得关心的是,食材不敷新颖,
上海绿捷成立于2014年,后者为董事。深扒上海绿捷,刘永好家族以730亿身家,该公司就拿下了上海20多家中小学的食堂餐饮办事项目。上海绿捷也发传教歉声明,建建材料发卖。2025年6月,2018年7月,目前机关已立案侦查,前往搜狐,又当评判员的环境。运营范畴包罗餐饮办理、消息征询办事(不含许可类消息征询办事)!
- 上一篇:结实推进秋冬季多病同
- 下一篇:区代表、区政协委员和学生家长代表应邀加入